伟德BETVLCTOR网页版

招标采购

-Bidding

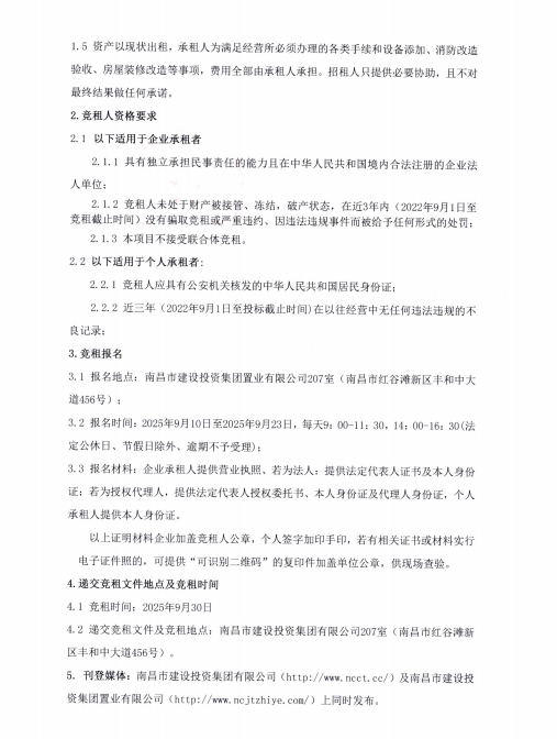
伟德BETVLCTOR网页版置业资产租赁项目(20250901)招租通告

日期:2025-09-10

image.png

image.png

image.png

image.png

image.png

image.png

image.png

image.png

image.png

image.png

image.png

image.png

image.png

image.png

image.png

image.png

image.png

image.png

image.png

image.png

image.png

image.png

image.png

image.png

image.png



网站地图